關于興千田
興千田致力于客戶終身價值實現,針對企業不同成長階段管理需求,從研發、應用、人才、服務等多重維度提供一站式服務支撐。

基本信息:![]()
上課地點:中國·廣州
費 用 :6880元/人(包含培訓費、資料費,參觀考察為贈送項目,餐費及往返交通、住宿費需自理。)
前言:![]()
“精益生產Lean Production”這一先進生產方式,源自日本豐田生產系統TPS的實踐經驗。經過美國生產管理領域專家們的系統化總結與發展,已逐步成為全球制造業、乃至一切組織公認的先進理念。該理念強調以人為本,致力于持續優化業務流程,徹底消除資源浪費,以最小的投入(精)獲取最大的經濟效益(益)。
作為全球汽車制造業的領軍企業,豐田汽車公司憑借其高效、優質、高利潤的豐田生產方式TPS,不僅在汽車行業中樹立了卓越的標桿,同時也為其他制造業領域提供了寶貴的借鑒經驗。這一突破傳統生產管理理念的實踐,展現了豐田對“最低投入”、“最晚可能計劃”原則的深入應用,為整個制造業的發展開辟了新的可能。
研修背景:![]()
· 當前中國的勞動力成本比2005年上升5倍,比1995年漲15倍,人口及成本紅利已經消失,制造業的劉易斯拐點已經到來,升級轉型迫在眉捷;
· 目前企業普遍存在自主新創能力弱,產業結構不合理,部分關健技術缺失,全球化經營能力不足等諸多挑戰,該如何突圍?
· 眾多企業利潤已薄如刀鋒,價格血拼式薄利多銷已難以為繼,如何再適應多品種、小批量、短交期、快迭代以及高品質的消費時代?
· 在全世界都爭相學習豐田的今天,眾多企業仍然堅信“規模出效益”的經營理念,仍然堅守“大魚吃小魚”的規模競爭策略,卻持續陷入“價格血拼”的泥潭而難以為繼,該如何革新財務思維而步入新的賽道?
· 在工業4.0、中國制造2025、互聯網+、供給側改革、高質量發展等新趨勢下制造業如何應對?
走進精益的“源點”豐田汽車全球模范企業廣汽豐田考察研修,感受身臨其境的精益現場,體會原汁原味的精益文化,探尋回歸原點的精益原則,以“痛即覺 思則悟 行方達”的姿態引領制造業變革。
為什么要參加?:![]()
√通過學習,讓學員全面了解精益生產的發展歷史和背景起源。
√通過學習,讓學員掌握TPS、TOYOTA WAY以及精益管理的精髓。
√通過學習,讓學員掌握TPS背后的制造業管理會計思維。
√通過學習,幫助學員掌握精益核心工具,識別浪費。
√通過學習,讓學員理解人才團隊的培養在精益變革中的重要性。
√通過學習,讓學員深刻意識到思想變革在企業精益轉型中的重要意義。
研修目的:![]()
· 穿越精益迷霧,掌握精益本質;
· 破譯豐田密碼 克隆精益基因;
·啟動精益變革 挖掘效益金礦。
考察企業背景:![]()
根據實際情況,由廣汽集團安排旗下的廣汽豐田、廣汽新能源其中一家作為對標桿單位參觀學習。
廣汽豐田秉承豐田數十年汽車制造之精義,引進全球最先進的生產設備和工藝,以建設“豐田全球模范工廠”為目標,將JIT應用于公司的整個生產經營過程,實踐豐田管理方式,打造以人為本的工作環境,培養能夠實踐豐田管理方式的人才。事實上已成為“豐田的全球模范工廠”,引領全球制造管理。十余年以來,為廣汽集團培養并輸送了大量的優秀精益管理者人才。
廣汽埃安成立于2017年7月28日,是廣汽集團秉承自主創新的體系優勢,面向未來發展成立的一家創新科技公司,是廣汽集團新能源汽車事業的發展載體。廣汽新能源致力于提供世界級的移動智能新能源產品和服務,成為世界領先和社會信賴的綠色智慧移動價值創造者。工廠總規劃產能40萬輛/年,占地703畝,總投資47億元。工廠廣泛應用物聯網、大數據、智能機器人等技術,將智能制造與廣汽生產方式(GPS)深度融合,是可以讓用戶深度參與汽車定義、具備個性化定制生產能力的工廠,是集數字化、智能化和能源綜合利用的生態工廠,讓汽車制造與自然環境融為一體、和諧共處。其中廣汽生產方式(GPS)是大批來自廣汽豐田工作多年的精益管理專家,根據廣汽自身特點打造的中國特色的精益落地模式,廣汽新能源是廣汽生產方式(GPS)的誕生地,也是GPS的最佳實踐地。
課程時間:![]()
2025年全年開課計劃
| 一月 | 二月 | 三月 | 四月 | 五月 | 六月 |
/ | / | 27-29日 | / | 29-31日 | 26-28日 |
| 七月 | 八月 | 九月 | 十月 | 十一月 | 十二月 |
24-26日 | 28-30日 | 25-27日 | 23-25日 | 27-29日 | / |
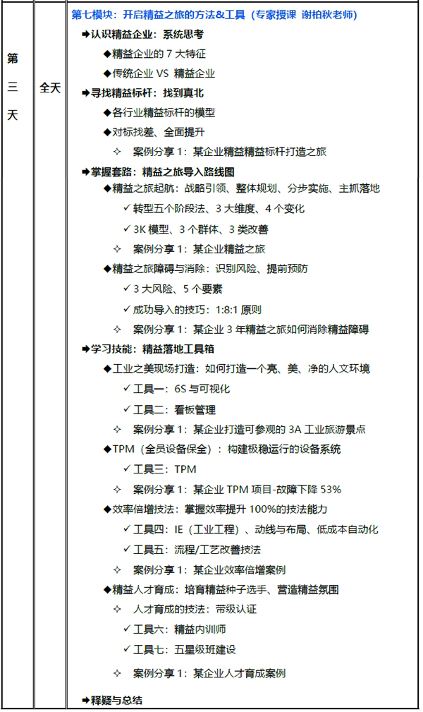
課程大綱及行程安排:
![]()
3天1晚,通過理性、人文、全景、基因、工具、案例、參觀7大模塊,帶給學員沉浸式學習精益的四重體驗。




聯系方式:![]()
深圳興千田智能科技有限公司
聯系人:朱小姐
手機:13425114987 (同微信號)
電話:0755-28033362 分機866
Q Q:2355302484
傳真:0755-28033393
郵箱:sell@szsunqit.com
精益是東方的思維方式,講究從宏觀的角度出發,整體實施來解決問題,是一種類比法。
詳細了解
MES的定位,是處于計劃層和現場自動化系統之間的執行層,主要負責車間生產管理和調度執行。
詳細了解
生產管理的專家團隊直接深入到工廠,調查分析,為提高生產效率提出合理的建議。
詳細了解
從精益的視角對企業的人力資源實現精細化和準確化管理,最大限度地減少人力資源浪費!
詳細了解